近日,2023年中国大学生工程实践与创新能力大赛国赛举办,我校“虚拟仿真赛道”企业运营仿真赛项的两支队伍“星云科技”和“焦馬航空”分别斩获金奖和银奖,实现新突破。


中国大学生工程实践与创新能力大赛是基于国内各高校综合性工程训练教学平台,为深化实验教学改革,提升大学生工程创新意识、实践能力和团队合作精神,促进创新人才培养而开展的一项全国性大学生实践竞赛。大赛涉及机械产品设计、能源与动力、集成电路、机器学习、计算机视觉、PLC远程控制、企业运营管理和数据分析等多个领域,将新一代信息技术与先进制造技术深度融合,强化工程创新能力,注重理论实践结合、理工人文融通,在新工科背景下以实践创新为切入点,培养学生的实践动手能力、创新合作能力。


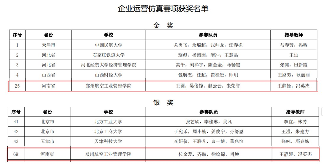
赛事启动前期,工程实训中心积极开展赛事宣传,吸引近百支队伍参赛,经过激烈竞争和层层选拔,遴选出3个赛项共15支队伍参加省赛并获得省奖12项。其中,经济学院老师王静娅、冯英杰带领的“星云科技”和“焦馬航空”两支队伍在国赛中脱颖而出。
“工程实训中心将进一步完善工创大赛组织管理机制,以工创大赛为实践平台,以赛促学,以赛促教,不断加强对学生工程实践与创新能力的培养和引导,培育更多重基础、敢创新、强实践、有担当的实干青年,促进我校教师从强理论向重实践教学观念转变,为我校建设高水平航空航天大学贡献力量。”相关负责人表示。